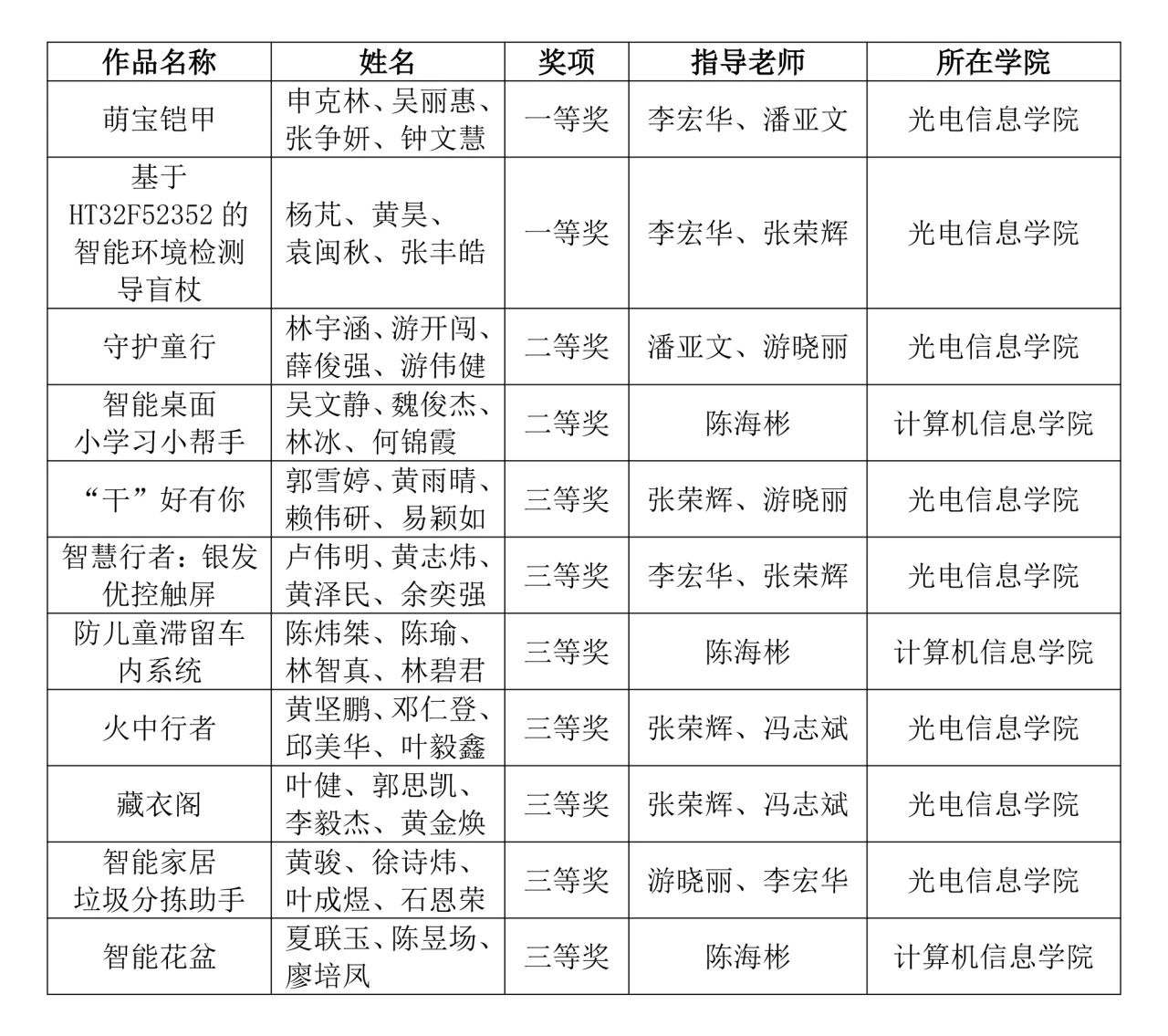
近日,由福建省教育厅主办的第十六届福建省“合泰杯”大学生单片机应用设计竞赛决赛公布获奖名单。我校11支参赛队伍分别获得一等奖2项、二等奖2项、三等奖7项的好成绩,为学校赢得了荣誉。
第十六届福建省“合泰杯”大学生单片机应用设计竞赛星空在线平台获奖名单



自大赛启动以来,光电信息学院、计算机信息学院高度重视,组建指导教师团队精心备赛,参赛团队精心策划设计作品的结构方案,并通过持续测试与修改,不断优化实物功能。比赛中,参赛队员们沉着应战、凭借扎实的专业功底、清晰的表达能力,在众多参赛队伍中崭露头角,充分展现了闽科学子卓越的团队协作精神和创新实践能力。

(光电信息学院 游晓丽)